当前您的位置:首页 - 新闻 - 省内
【深圳巴士集团】未来三年,深巴打造更高质量公交出行服务!

广东城市公交网 http://www.gdcsgj.com 发布时间:2022-11-16 10:05:41.17 阅读:836次

为贯彻落实交通强国战略,持续提升深圳市国家公交都市示范城市建设水平和示范效果,加快推动城市公共交通高质量发展,更好地服务人民群众交通出行,深圳市人民政府办公厅印发《深入实施交通强国战略建设更高质量国家公交都市示范城市三年行动方案(2022-2024年)》(以下简称《行动方案》)。



行动目标和方向已定,深圳巴士集团将迅速响应、乘势而上。聚焦“优化构建高效多元的常规公交网络,完善轨道与常规公交接驳网线、提高公交准点服务覆盖率、提升公交与轨道交通协同信息‘可视化’和两网换乘‘无感化’水平”,全力实现公交服务提速、提质,向广大市民提供可预期的高质量公交出行服务。

发挥深巴优势,抓牢推进跨市公共交通服务的机遇,积极参与短途市际班线公交化和跨市公交发展,完善深圳都市圈内各城市之间轨道交通联系,助力大湾区公共交通出行服务一体化建设。


站在更高起点迈向未来

深巴亮点纷呈

实现公交提速

深巴从不曾放慢脚步上车、扫码、测温,在71路公交车上,乘客们通过车载的移动电子哨兵,仅用两三秒便一次性完成刷卡付款、健康码状态以及核酸检测信息查验。此外,深圳巴士集团采用AI摄像头、大数据分析等智慧化手段,实现试点线路准点率高达98%,违章数量同比下降52%,事故率下降48%。


实现公交准点率再提升

深巴有良好的基础“通过我们大数据的算法,可以针对客流的需求,实现车辆的调度、调整,通过实时生成的大站快车调度方案,针对不同站点进行加密班次等相关调整,可以提升20%线路的运营效率,为市民乘车节省5%的通勤时间。”深圳巴士集团智能部经理张天宇表示。

可预期的高质量公交出行服务

深巴为市民提供更多选项除了智慧公交,巴士集团还推出学生上学的助学巴士,每月服务学生达80余万人次;开展适老化、无障碍改造,今年以来服务老年人超257万余次;此外,生态观光巴士、党建巴士、“暖蜂巴士”等多主题巴士,满足广大市民群众多层次的出行需求。

深圳巴士集团也将充分发挥鹏程电动集团和深港集团在行业的优势,积极探索发展7座车、无障碍车辆等更加多元的车型和服务,试点推出商务型、高端型巡游出租车,丰富乘客用车选择。


“下一步我们将继续通过数字化技术,在智慧公交、智能场站等业务方面进行探索,进一步提升公交运营效率和服务品质,积极打造世界一流影响力卓著的先行示范公交企业。”深圳巴士集团企管部副经理赵亮表示。

深圳巴士集团将以打造交通强国城市范例为契机,大力实施公交优先发展战略,对标最高最好最优最强,着力打造具有全球示范效应的公交都市建设样板,持续增强人民群众在交通出行中的获得感、幸福感、安全感。





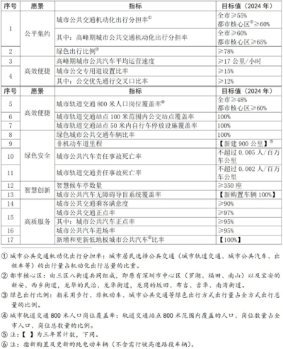
这份规划了深圳未来三年公共交通的

《行动方案》到底包括哪些内容呢?

公交嘉带你一图读懂!



公平集约

高效便捷

绿色安全

智慧创新

高质服务


一起期待


深圳公共交通的未来吧~



来源:深圳巴士集团

 
主办:广东省城市公共交通协会 联系电话:(020)37637909 转8003 传真:(020)37620407
备案编号: 粤ICP备15001310号

粤公网安备 44010402002419号

技术支持 网站声明
Copyright 2013 GDCSGJ. All copyright are saved. 版权所有 仿制必究