返回首页
联系我们
账户
密码
登陆
注册
欢迎您:
[
会员专区
] [
我要发稿
] [
退出登入
]
协会
协会动态
关于协会
入会申请
新闻
公交教育集团
当前您的位置:
首页
-
新闻
-
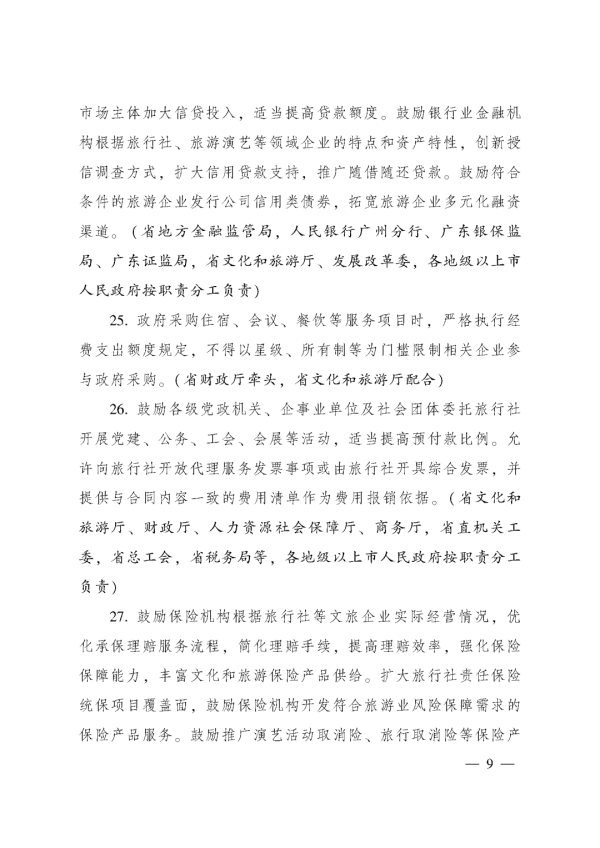
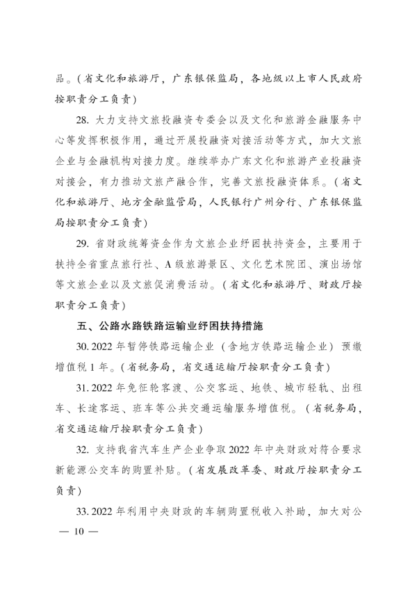
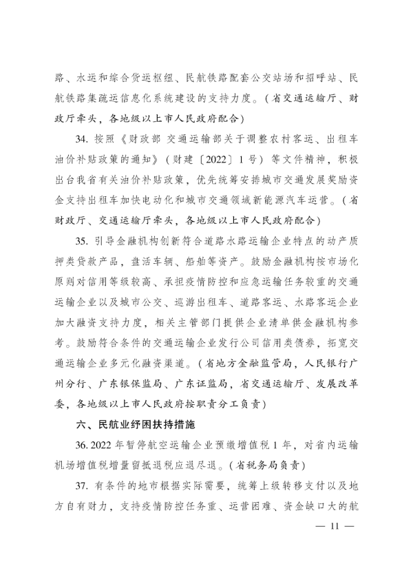
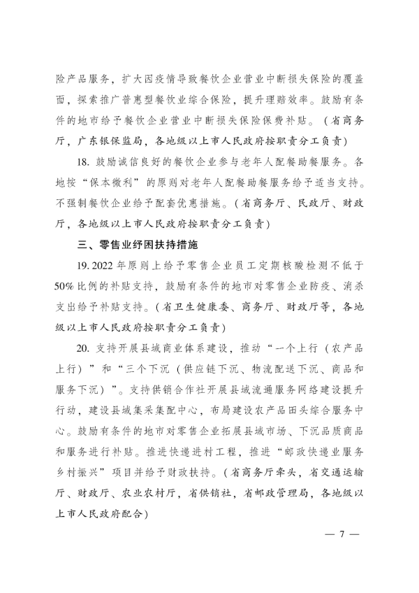
图片新闻
广东省人民政府办公厅关于印发广东省促进服务业领域困难行业恢复发展若干措施的通知
广东城市公交网
http://www.gdcsgj.com
发布时间:2022-03-31 10:39:29.287 阅读:1621次
主办:广东省城市公共交通协会 联系电话:(020)37637909 转8003 传真:(020)37620407
备案编号:
粤ICP备15001310号
粤公网安备 44010402002419号
技术支持
网站声明
Copyright 2013 GDCSGJ. All copyright are saved. 版权所有 仿制必究