当前您的位置:首页 - 新闻 - 图片新闻
2022年以来涉交通运输业国家主要财税金融优惠政策目录清单(第一期)发布

广东城市公交网 http://www.gdcsgj.com 发布时间:2022-03-29 11:21:40.3 阅读:1808次

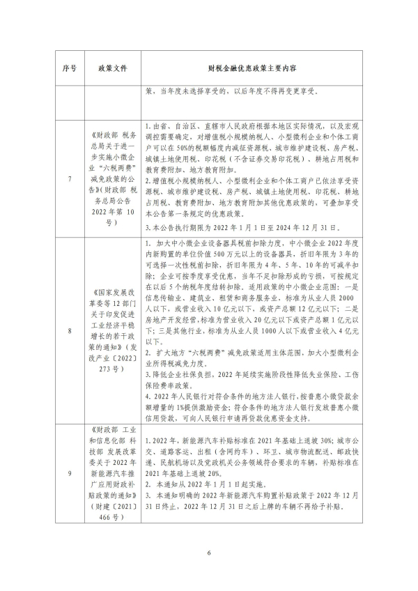
为帮助交通运输企业及时了解国家财税金融支持政策出台情况,用足用好优惠政策,部梳理形成了《2022年以来涉交通运输业国家主要财税金融优惠政策目录清单》(第一期,截至3月25日)(以下简称《清单》),现予以公开。


今年以来,国家进一步加大助企纾困力度,减免小微企业所得税,实施大规模留抵退税政策等,帮助市场主体恢复发展、稳定预期。对交通客运等就业容量大、受疫情影响重的行业,国家在帮扶政策上给予政策倾斜,出台了免征公共交通运输服务增值税等精准性扶持措施。为进一步推动纾困政策落实落细,交通运输部财审司梳理形成了《清单》并将动态更新,本期《清单》共包含13项财税金融优惠政策。(部财审司编发)


附件:


来源:交通运输部

 
主办:广东省城市公共交通协会 联系电话:(020)37637909 转8003 传真:(020)37620407
备案编号: 粤ICP备15001310号

粤公网安备 44010402002419号

技术支持 网站声明
Copyright 2013 GDCSGJ. All copyright are saved. 版权所有 仿制必究