当前您的位置:首页 - 新闻 - 图片新闻
交通部发布《城市公共汽电车驾驶员操作规范》、《城市客运经济技术指标计算方法》等15项行业标准

广东城市公交网 http://www.gdcsgj.com 发布时间:2021-02-25 13:47:51.983 阅读:1565次
本文附件: /20210225/


《电动营运货车选型技术要求》等15项交通运输行业标准(2021年第1批,见附件)业经审查通过,现予发布。发布的标准均为推荐性标准,由人民交通出版社股份有限公司出版,并在中华人民共和国交通运输部网站上公告。

交通运输部

2021年2月10日


附件:发布的15项交通运输行业标准的编号、名称、主要内容等一览表


01

标准编号:JT/T155—2021标准名称:汽车举升机主要内容:本标准规定了汽车举升机的产品分类、技术要求、试验方法、检验规则,以及标志、包装、运输和储存等要求。本标准适用于额定举升质量不大于20000 kg的汽车举升机的设计、生产和检验,其他类型汽车举升机可参照使用。代替标准编号:JT/T155—2004实施日期:2021-08-01


02

标准编号:JT/T 230—2021标准名称:汽车导静电橡胶拖地带主要内容:本标准规定了汽车导静电橡胶拖地带的产品类型、技术要求、试验方法、检验规则,以及标志、包装和储存等要求。本标准适用于危险货物运输车辆、气体燃料汽车以及其他需要导除静电车辆所安装的导静电橡胶拖地带。代替标准编号:JT/T 230—1995实施日期:2021-05-01


03

标准编号:JT/T 445—2021

标准名称:汽车底盘测功机主要内容:本标准规定了汽车底盘测功机的分类与型号、技术要求、试验方法、检验规则,以及标志、包装、运输和储存等要求。本标准适用于以电涡流机为功率吸收装置的滚筒式汽车底盘测功机的设计、生产、检验和使用,其他形式的底盘测功机可参照使用。代替标准编号:JT/T 445—2008实施日期:2021-08-01


04

标准编号:JT/T 448—2021

标准名称:汽车悬架装置检测台主要内容:本标准规定了汽车悬架装置检测台的命名与型号、环境适应性、技术要求、试验方法、检验规则,以及标志、包装、运输和储存等要求。本标准适用于检测装备有减振器的M1类汽车的谐振式汽车悬架装置检测台的设计、生产、使用和检验,其他方式的汽车悬架装置检测台可参照使用。代替标准编号:JT/T 448—2001实施日期:2021-05-01


05

标准编号:JT/T 507—2021

标准名称:汽车侧滑检验台

主要内容:本标准规定了汽车侧滑检验台的分类与型号、技术要求、试验方法、检验规则,以及标志、包装、运输和储存等要求。本标准适用于双滑板联动式汽车侧滑检验台的设计、生产、检验和使用,其他形式的汽车侧滑检验台可参照使用。代替标准编号:JT/T 507—2004实施日期:2021-08-01


06

标准编号:JT/T 816—2021

标准名称:机动车维修服务规范

主要内容:本标准规定了机动车维修服务的基本要求,以及维修服务流程、服务质量管理、安全管理、环保管理等要求。本标准适用于从事汽车整车维修、综合小修和专项维修的机动车维修经营者,其他机动车维修经营者可参照使用。代替标准编号:JT/T 816-2011实施日期:2021-04-01


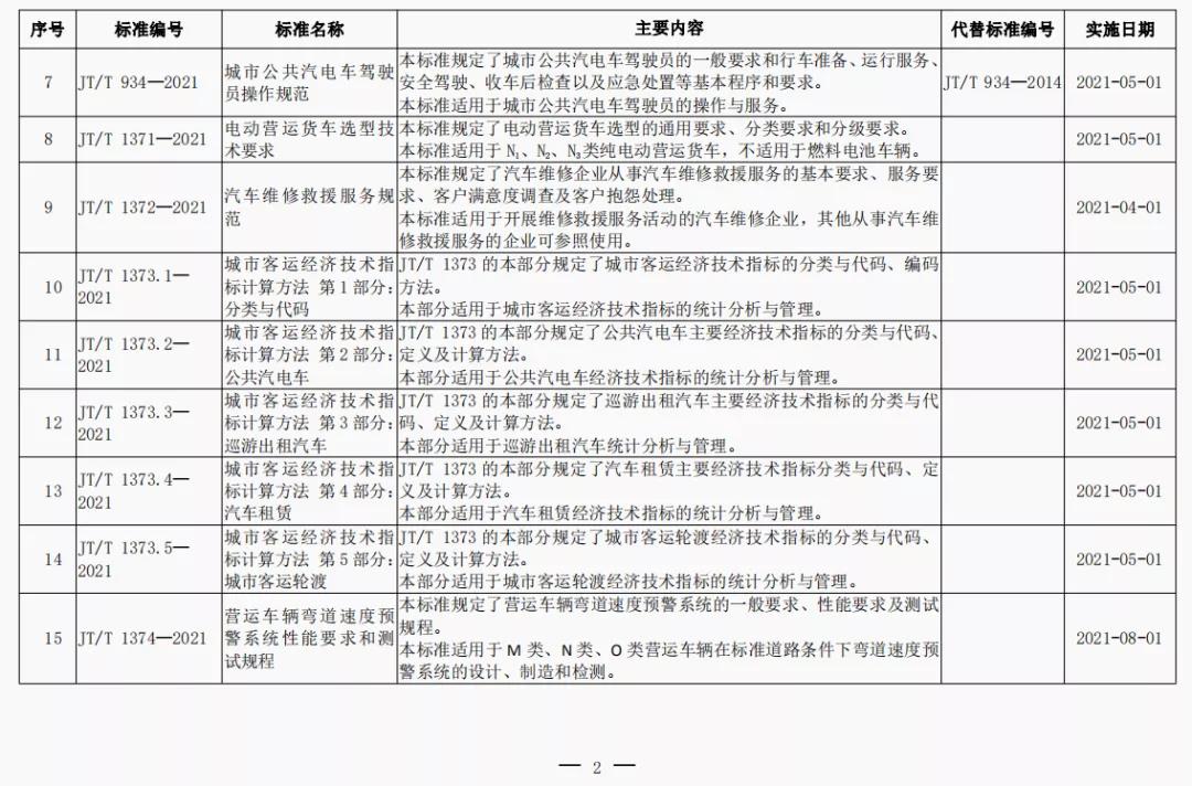
07

标准编号:JT/T 934—2021

标准名称:城市公共汽电车驾驶员操作规范

主要内容:本标准规定了城市公共汽电车驾驶员的一般要求和行车准备、运行服务、安全驾驶、收车后检查以及应急处置等基本程序和要求。本标准适用于城市公共汽电车驾驶员的操作与服务。代替标准编号:JT/T 934—2014实施日期:2021-05-01


08

标准编号:JT/T 1371—2021

标准名称:电动营运货车选型技术要求

主要内容:本标准规定了电动营运货车选型的通用要求、分类要求和分级要求。本标准适用于N1、N2、N3类纯电动营运货车,不适用于燃料电池车辆。实施日期:2021-05-01


09

标准编号:JT/T 1372—2021

标准名称:汽车维修救援服务规范

主要内容:本标准规定了汽车维修企业从事汽车维修救援服务的基本要求、服务要求、客户满意度调查及客户抱怨处理。本标准适用于开展维修救援服务活动的汽车维修企业,其他从事汽车维修救援服务的企业可参照使用。实施日期:2021-04-01


10

标准编号:JT/T 1373.1—2021

标准名称:城市客运经济技术指标计算方法 第1部分:分类与代码

主要内容:JT/T 1373的本部分规定了城市客运经济技术指标的分类与代码、编码方法。本部分适用于城市客运经济技术指标的统计分析与管理。实施日期:2021-05-01


11

标准编号:JT/T 1373.2—2021

标准名称:城市客运经济技术指标计算方法 第2部分:公共汽电车

主要内容:JT/T 1373的本部分规定了公共汽电车主要经济技术指标的分类与代码、定义及计算方法。本部分适用于公共汽电车经济技术指标的统计分析与管理。实施日期:2021-05-01


12

标准编号:JT/T 1373.3—2021

标准名称:城市客运经济技术指标计算方法 第3部分:巡游出租汽车

主要内容:JT/T 1373的本部分规定了巡游出租汽车主要经济技术指标的分类与代码、定义及计算方法。本部分适用于巡游出租汽车统计分析与管理。实施日期:2021-05-01


13

标准编号:JT/T 1373.4—2021

标准名称:城市客运经济技术指标计算方法 第4部分:汽车租赁

主要内容:JT/T 1373的本部分规定了汽车租赁主要经济技术指标分类与代码、定义及计算方法。本部分适用于汽车租赁经济技术指标的统计分析与管理。实施日期:2021-05-01


14

标准编号:JT/T 1373.5—2021

标准名称:城市客运经济技术指标计算方法 第5部分:城市客运轮渡

主要内容:JT/T 1373的本部分规定了城市客运轮渡经济技术指标的分类与代码、定义及计算方法。本部分适用于城市客运轮渡经济技术指标的统计分析与管理。实施日期:2021-05-01


15

标准编号:JT/T 1374—2021

标准名称:营运车辆弯道速度预警系统性能要求和测试规程

主要内容:本标准规定了营运车辆弯道速度预警系统的一般要求、性能要求及测试规程。本标准适用于M类、N类、O类营运车辆在标准道路条件下弯道速度预警系统的设计、制造和检测。

实施日期:2021-08-01




 
主办:广东省城市公共交通协会 联系电话:(020)37637909 转8003 传真:(020)37620407
备案编号: 粤ICP备15001310号

粤公网安备 44010402002419号

技术支持 网站声明
Copyright 2013 GDCSGJ. All copyright are saved. 版权所有 仿制必究