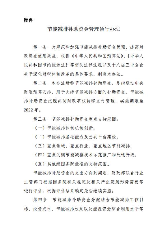
财建〔2020〕10号
各省、自治区、直辖市、计划单列市财政厅(局),新疆生产建设兵团财政局:
为进一步规范资金使用管理,对《节能减排补助资金管理暂行办法》(财建〔2015〕161号)作出修改:
(一)将第二条 “专项资金”修改为“补助资金”。
(二)第二条增加“节能减排补助资金按照共同财政事权转移支付管理,实施期限至2022年。”
(三)删去第三条。
(四)将第四条改为第三条,删去“节能减排财政政策综合示范”。
将第六款改为第五款,“其他经国务院批准的有关事项”修改为“其他经国务院批准的支持范围”。
增加“节能减排补助资金的支出方向到期后,财政部联合行业主管部门根据国务院有关规定及相关产业发展形势需要等进行评估,根据评估结果确定是否继续实施。”
(五)将第五条改为第四条,“节能减排补助资金分配结合节能减排工作性质、目标”改为“节能减排补助资金分配结合节能减排工作目标。”
删去“以奖代补主要根据节能减排工作绩效分配;据实结算项目主要采用先预拨、后清算的资金拨付方式。”
(六)增加第五条“节能减排补助资金实施全过程绩效管理。申请资金时要同步填报绩效目标,执行中开展绩效监控,年度终了进行绩效自评,定期开展外部绩效评价,加强评价结果应用,推动绩效信息公开,主动接受社会监督。”
(七)第六条增加“财政部各地监管局按照工作职责和财政部要求,对属地节能减排补助资金进行监管。地方申请资金、中央财政下达预算时,应当同时抄送当地监管局。”
(八)第八条增加“结转结余资金按预算管理有关规定执行。”
(九)增加第九条“依据《财政部关于印发<节能减排补助资金管理暂行办法>的通知》(财建〔2015〕161号)第四条规定予以支持的,相关部门应当尽快办理清算手续。”
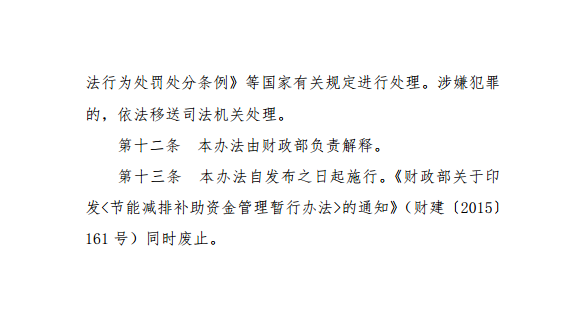
(十)将第九条修改为第十条“财政部会同有关部门对节能减排补助资金使用情况进行监督管理和绩效评价。”
(十一)将第十条改为第十一条,“专项资金”修改为“补助资金”。
(十二)将第十二条修改为第十三条“本办法自发布之日起施行。《财政部关于印发<节能减排补助资金管理暂行办法>的通知》(财建〔2015〕161号)同时废止。”
附件:

